摘要:打开《信托合同》,翻到“信托财产管理,运用”栏目。
经常有投资人问我“这个政信信托产品是标准城投债券,还是非标?还是永续债权?”
这指政信信托产品的资金运用方式,本文专门回答这个问题,
按《信托法》第九条 设立信托,其书面文件应当载明下列事项:
(一)信托目的;
(二)委托人、受托人的姓名或者名称、住所;
(三)受益人或者受益人范围;
(四)信托财产的范围、种类及状况;
(五)受益人取得信托利益的形式、方法。
除前款所列事项外,可以载明信托期限、信托财产的管理方法、受托人的报酬、新受托人的选任方式、信托终止事由等事项。
《信托公司集合资金信托计划管理办法》第二十六条 信托公司可以运用债权、股权、物权及其他可行方式运用信托资金。
信托公司运用信托资金,应当与信托计划文件约定的投资方向和投资策略相一致。
所以,信托公司在发售信托产品时,会把信托财产管理方法,在《信托合同》里明文写出来,
具体位置,一般在《信托合同》的“信托财产的管理,运用”这个栏目,
以某央企信托公司产品举例:
1,标准城投债券
是这样写的,


标的债券在那里挂牌上市交易的,发行主体是谁,债券期限,收益,募集资金用途,什么时间上市,什么时间兑付,这些信息都会在《信托合同》里写清楚。
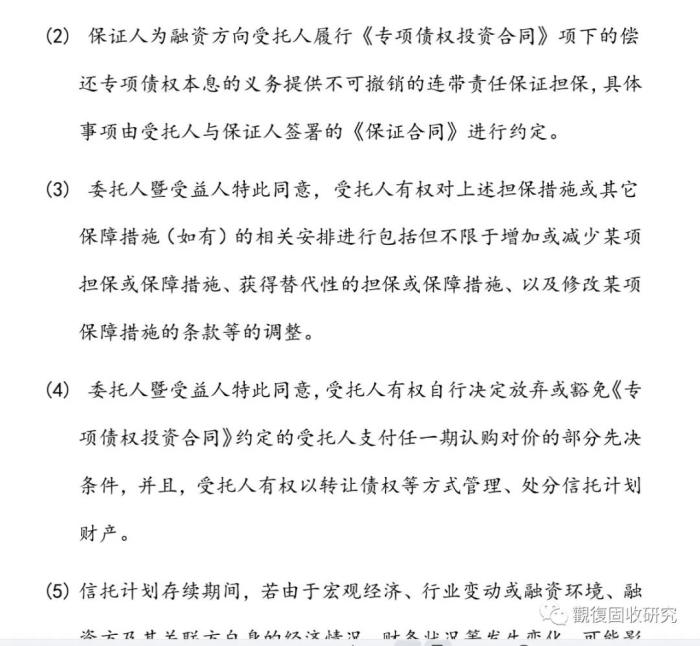
2,传统非标债权
是这样写的,


是《专项债权投资合同》,每期的存续期限在合同里也有写,


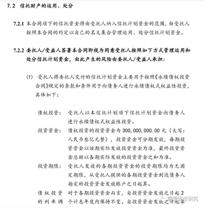
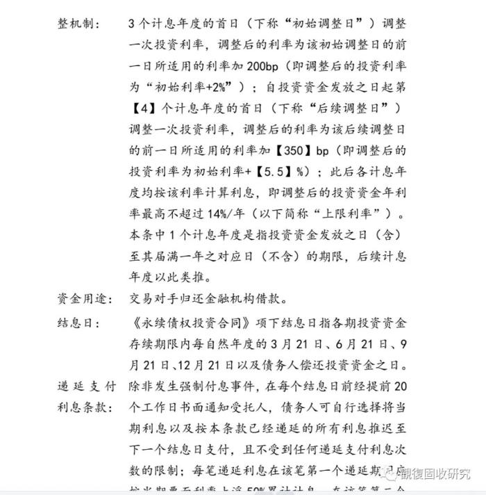
3,永续债权
是这样写的,


“永续债权式权益投资”,期限就是没有固定期限,后续融资方满初始投资期限后,不还本金时,利息怎么调整,这些细节都会写清楚的。
其它信托公司的《信托合同》描述的也大同小异,
因为事先向投资人披露信托财产的管理,运用方式,是被写进《信托法》,和《信托公司集合资金信托计划管理办法》的强制要求。
要特别注意有些产品推荐ppt是乱写的,我就遇到敢在简介ppt里把“永续债权”写成写成“债券”的情况,这要以《信托合同》为准,不要偏听偏信。
——end——
作者:李奎霖 来源:觀復固收研究

觀復固收研究愿景:同声相应,为资深投资者服务,识别项目风险,君子不立危墙之下。 目标:同气相求,顺受其正,争取高安全边际前提下的高综合收益! 信托研究李奎霖,正直诚信专业186-2112-1023公众号
信托行业爆料,项目分析,认购产品,请添加微信:
