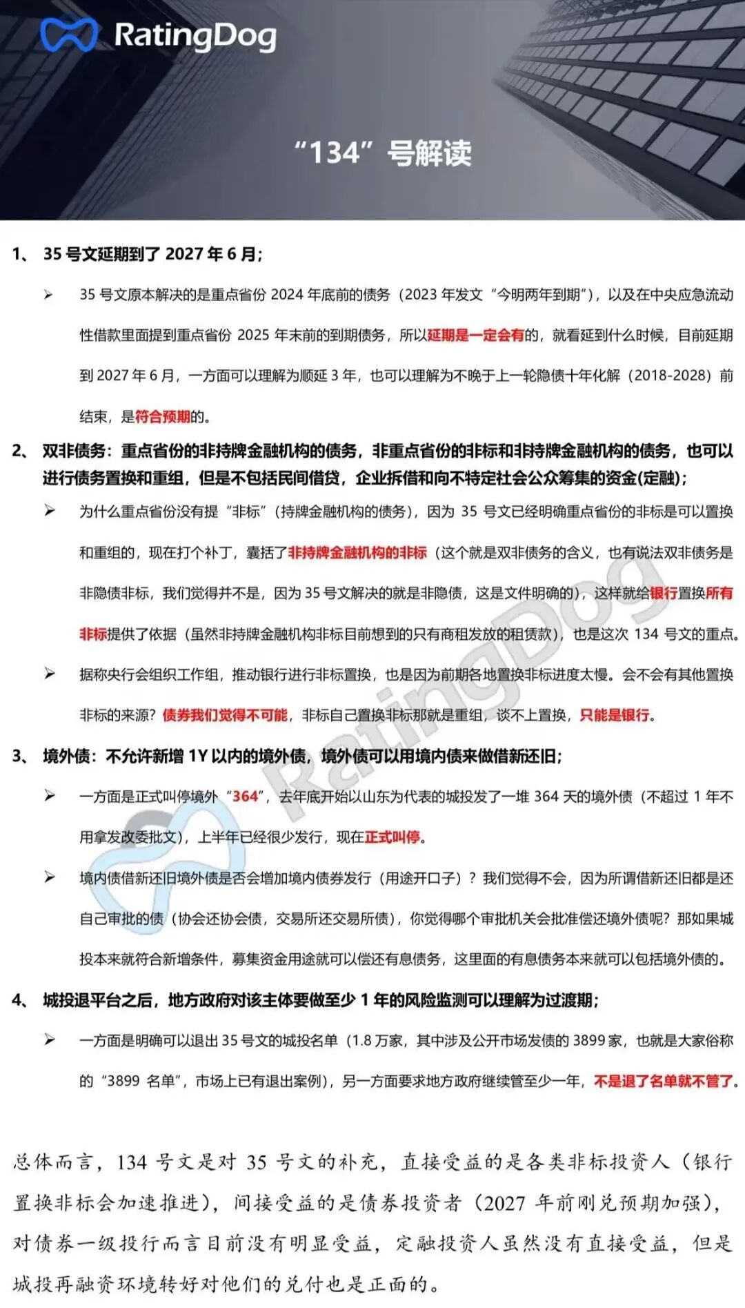
这几天城投领域最热话题,是134号文来了,附:
素材来源:YY评级、Rating Dog
整体来看,一共有4大要点:
1,把35号文延期到2027年6月,这说明领导们也知道城投债务压力山大,隐债化解不能一次到位,只要2018年-2028年共10年搞完,都是符合预期的,能接受的,
2,非标债务也可以慢慢等,化债永远是先解决标准城投债券,全国范围,32年以来,所有城投都是先保标准城投债券,再考虑非标的事,
现在债券要求只能借新还旧,非标也在压降,空出来的融资缺口,只能安排银行顶上了,
3,禁掉364天以内的城投中资美元债,它们过往因为不用拿发改委批文,一直游离在监管体系之外,想怎么发就怎么发,放着国内发债成本3%-4%左右融资成本不搞,要去海外搞年化成本10%朝上的城投中资美元债,简直岂有此理,
发债人城投平台表示也无可奈何,因为美元存款、美国国债现在都在5%/年左右收益,你要是发一个城投中资美元债,收益低于5%,人家不如直接去买美国国债了,为什么要来买你的城投中资美元债?你只能加钱,加收益呀,
现在监管也知道高息高成本城投中资美元债是饮鸩止渴,如果违约,后果也严重,不得已要求让城投在国内发低成本标准城投债券,融到钱了,去转换国外高息城投中资美元债,
这也算给城投中资美元债一条生路啊,领导还是不想看到城投中资美元债爆雷的,
但是国内交易所、银行间市场对隐债主体城投名单借钱还旧卡的非常严,不允许新增融资,这些城投中资美元债,只能让隐债主体名单外城投来发债券,去置换了,
唯一不友好的是城投中资美元债接下来估计会越来越少了,慢慢就没了这个高收益的投资渠道了。
4,退出类平台也要求地方政府至少做1年的风险监测,不能一退了之,最大程度减少投资人对退出城投退出类名单的债务安全性的担忧,
反正不管怎么搞,标准城投债券无论如何都是要刚兑的,这个134号文给刚兑预期至少干到到2027年06月,
在这之前,胆大的投资人们,放心梭哈标准城投债券吧。
——end——
